Pasar al contenido principal

El sistema endocannabinoide interviene en la relación entre microbiota intestinal y depresión

Un estudio con ratones ha encontrado que la microbiota intestinal afecta a la depresión a través del sistema endocannabinoide.

Los seres humanos estamos llenos de microorganismos que nos ayudan a vivir. Vivimos en simbiosis con aproximadamente 100 billones de bacterias y otros microorganismos que habitan distintas partes de nuestro cuerpo, tales como el intestino, el pulmón, la boca o la vagina. Este conjunto de microorganismos recibe el nombre de microbiota. Estudios recientes han demostrado que existe una relación entre los trastornos del estado de ánimo como la depresión mayor y la alteración de la microbiota intestinal. Ahora, un nuevo estudio publicado el pasado diciembre en la revista Nature, ha presentado resultados que muestran que una microbiota intestinal desregulada provoca un estado de ánimo depresivo en ratas a través del sistema endocannabinoide.

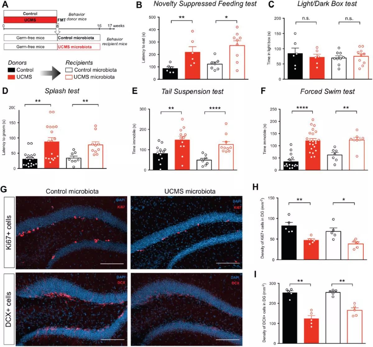
Para el estudio los científicos se basaron en un estudio anterior que demostró que si se cogía microbiota intestinal de un paciente con depresión mayor y se trasladaba a una rata sana, esta acababa mostrando síntomas depresivos. En el nuevo estudio los investigadores han tratado de explicar cómo se produce el efecto por el cual solo con trasladar los microorganismos intestinales de una rata con síntomas depresivos a una rata sana es suficiente para que la segunda desencadene un ciclo de depresión.

La respuesta que han hallado es que el traslado de la microbiota desregulada deteriora el sistema endocannabinoide en el intestino, y esto produce un efecto sobre el sistema endocannabinoide en el cerebro. Las consecuencias de la microbiota intestinal desregulada se acaban manifestando en la región cerebral del hipocampo, que está involucrada en el desarrollo de síntomas depresivos.

“Nuestros hallazgos proporcionan un mecanismo posible de cómo el estrés crónico, la dieta y la microbiota intestinal generan un ciclo de retroalimentación patológico que contribuye al comportamiento depresivo a través del sistema central endocannabinoide”, dicen los investigadores del estudio.

Los investigadores comprobaron que podían interrumpir el ciclo de retroalimentación depresivo administrando ciertos probióticos. “Nuestro estudio respalda el concepto de que las intervenciones dietéticas o probióticas podrían ser palancas efectivas en el arsenal terapéutico para combatir los síndromes depresivos asociados al estrés”, dijeron.

La microbiota de los ratones UCMS transfiere comportamientos depresivos y reduce la neurogénesis del hipocampo del adulto
La microbiota de los ratones UCMS transfiere comportamientos depresivos y reduce la neurogénesis del hipocampo del adulto.

Effect of gut microbiota on depressive-like behaviors in mice is mediated by the endocannabinoid system

Te puede interesar...

Suscríbete a Cáñamo