Pasar al contenido principal

¿Por qué los jóvenes españoles se inician en el cannabis?

Una reciente investigación determina que las principales causas para probar por primera vez la marihuana son la presión social y la influencia de las redes sociales.

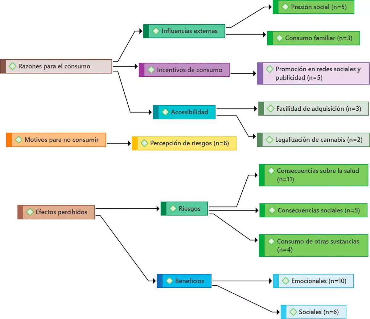
Cada vez que en España se discute sobre una posible legalización del cannabis, las voces detractoras del fin de la prohibición sostienen que esto implicaría un aumento del consumo de los derivados de la planta entre los jóvenes. Si bien varios estudios en diferentes partes del mundo donde existe una regulación demuestran lo contrario, pocas veces se ha indagado sobre cuáles son las causas de iniciación en la marihuana. Pero una reciente investigación española ha obtenido algunas respuestas, a partir del análisis de los datos cualitativos de los últimos 24 años. La presión social y las redes sociales son algunas de las causas que tienen los adolescentes para probar la marihuana.

La investigación fue publicada en la Gaceta Sanitaria, la revista científica de la Sociedad Española de Salud Pública y Administración Sanitaria, y se incluyó en total a 1,134 jóvenes que tenían entre 13 y 21 años. Los resultados revelaron que las principales causas por las cuales ellos utilizan cannabis son la presión social y la influencia de las redes sociales que impulsa a los adolescentes a iniciarse en la marihuana para ser aceptados en su grupo de amigos y no sentirse excluidos. En cuanto a los datos, el 29% de los participantes del estudio aseguraron haberlo probado alguna vez en su vida. Mientras que tan solo el 2% tiene un uso cotidiano. 

El estudio Percepción del consumo de cannabis en población adolescente: metasíntesis de estudios cualitativos también incluyó el análisis cualitativo de otras investigaciones realizadas entre los años 2000 y 2024, como la encuesta ESTUDES, realizada por el Plan Nacional sobre Drogas y del que forman parte los estudiantes de escuelas secundarias. A partir de este trabajo se determinó que el cannabis es el estupefaciente ilegal con mayor prevalencia, aunque el alcohol es  la sustancia preferida entre los jóvenes.

Noticias 18 de julio ¿Por qué los jóvenes españoles se inician en el cannabis?

Suscríbete a Cáñamo